一體化污水處理設備調試手冊
一體化污水處理設備調試手冊。
由于調試階段涌水量較小,涌水量變化較大。為了保證污泥培養效果,縮短調試周期,活性污泥一般采用外菌種培養。外部菌種首選進口水質相近、運行良好的同類型工藝污水廠的重力濃縮污泥或脫水污泥。
一、活性污泥的培養和馴化。
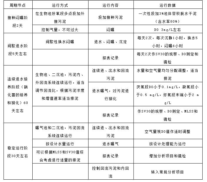
1.污泥接種馴化時間表。
污泥接種期間,每天間歇進水4次,為污泥提供養分,增加繁殖;同時減少甚至不排泥。污泥培養馴化的具體周期安排見下表:
注:以上運行方式根據設計參數確定。在實際運行中,可以根據沉降比實時跟蹤監測生物池中的污泥濃度,不能有大的波動。
2.接種及間歇進水悶曝階段
生物池維護良好的地段一次性加入外部干泥,注滿污水后(為了增加初始養分濃度,可加入一些濃縮糞肥或米泔水等。),曝氣數小時(即不進污水曝氣)。潛水攪拌機的運行保持連續性,以確保污泥處于懸浮狀態。曝氣數小時后,停止曝氣,沉淀換水,每天重復操作。這一階段的初始周期時間約為7天。由于大量污泥尚未形成,產生的污泥處于離散狀態,曝氣量一定不能太大,應控制在設計正常曝氣量的1/2,否則不易形成污泥絮體。此時,雖然污泥結構松散,但如果開始形成細菌膠束,出現更多的自由細菌,如鞭毛蟲、變形蟲等,則認為初期培養效果令人滿意。期間觀察SV30量筒沉積物,測量DO,并記錄報告。
時間:七天左右。
操作方式:接種、取水、悶曝、間歇取水、降水、換水。
注意:當預處理區設置的24小時水質監測記錄數據顯示進水水質突變(酸性水入侵造成的低PH、進水水質濃度、毒性、色度等。)對活性污泥培養影響較大,應考慮啟動應急預案,排放污水旁路,以減少對活性污泥的影響。

3.持續水培馴化。
進入連續進水培養階段后,活性污泥法的正常運行模式已經初步顯現。此時應根據正常運行工藝參數調整處理工藝,根據DO值的變化及時調整水、氣平衡,啟動外回流泵,控制在100%。監測污泥和水質的各項指標,包括污泥濃度、污泥指數、沉降性能、生化需氧量和化學需氧量,并通過顯微鏡觀察污泥活性。當MLSS超過3000毫克/升,SV30超過30%時,活性污泥培養成功。此時,鞭毛蟲和遷移性纖毛蟲是污泥鏡檢的主要原生動物。
培養物達到設計濃度后,硝化細菌開始馴化。硝化菌培養馴化的本質是控制微生物的生長環境,配合目標菌的生長周期,干預生物群落的發展,使硝化菌成為活性污泥生物群落中的優勢種群。一般來說,硝化細菌的培養周期約為其泥齡的3倍。
時間:總共60天左右。
運行方式:生物池、二沉池、污泥回流系統連續運行。
注:使用中的風機組合數量是根據氣水比確定的,但單個風機風量的調節可以參考風機的壓力和流量調節來實現。
4.穩定運行階段。
此時綜合確定所有工藝參數,以工藝參數作為實際運行指導,根據實際進水水量和水質確定合適的工藝控制參數,在出水水質達標的同時,保證正常運行,盡可能降低能耗。通過馴化,使硝化細菌和聚磷細菌共存的生態系統達到平衡,保證出水水質。
時間:30天左右。
運行方式:生物池、二沉池、污泥回流系統連續運行。
注:風量可由風機根據反饋DO值自動控制。活性污泥形成后,A/O池的除磷脫氮功能可以根據相應的要求逐步運行。
二、AAO工藝操作的控制。
1.影響脫氮效果的主要因素。
1.1影響硝化細菌的因素。
A.溫度:適合硝化細菌生長的溫度為30℃~35℃,在12℃~14℃的低溫條件下,硝化速率降低,亞硝酸鹽積累。
B.溶解氧:0.5mg/L~0.7mg/L為硝化細菌的耐受限度。硝化段的溶解氧一般應保持在2毫克/升左右..
C.酸堿度:硝化細菌對酸堿度的變化非常敏感,最佳范圍在7.5-8.5之間,硝化反應中的堿度較好。
d有毒物質:高濃度的NH3-N和重金屬會干擾細胞的代謝,破壞細菌的氧化能力,抑制硝化過程。
E.污泥齡:根據亞硝酸鹽細菌的產生期,應確定較長的污泥齡可以提高硝化能力。
1.2影響反硝化菌的因素。
A.溫度:反硝化菌的最適溫度為35℃~45℃,當溫度降低時,水力停留時間可適當增加。
B.溶解氧:應嚴格控制在0.5毫克/升以下..
C.pH值:最佳范圍在6.5-7.5之間,反硝化過程可以補充硝化過程中損失的一部分堿度。
d碳源有機物:當源水中C/N比過低,如BOD/tkn<3~6時,需要額外的碳源,一般選用甲醇或糞便水。
2.影響除磷效率的主要因素。
A.溫度:在5℃~30℃范圍內可以正常除磷。b.溶解氧:厭氧段嚴格控制在0.2mg/l以下;好氧段應控制在2.0毫克/升左右..C.ph值:當PH<6.5時,生物塘的除磷效果會明顯降低。d.碳源有機物:源水中BOD負荷應滿足BOD/TP>15。e.污泥齡:污泥齡越短,污泥磷含量越高,排出的剩余污泥越多,除磷效果越好。3.活性污泥處理系統運行效果測試活性污泥處理系統日常測試項目如下。1.反映處理效果的項目:總進水和總出水的生化需氧量、化學需氧量、懸浮物。2.反映污泥狀況的項目:污泥沉降率(SV%)、MLSS、MLVSS、SVI、溶解氧(DO)、微生物鏡檢。3.反映污泥營養和環境條件的項目:氮、磷、PH值、水溫等。

三、AAO工藝污泥的異常及對策。
1.污泥膨脹現象:污泥不容易沉降,SVI值增加,污泥結構分散,體積膨脹,含水量增加,上清液稀少,顏色也變化,稱為污泥膨脹。
原因:絲狀菌大量增加,污泥膨脹也是由于污泥中結合水異常增加造成的。水中碳水化合物多,缺乏氮、磷、鐵等營養物質;溶解氧不足;水溫高或PH值低,容易造成大量絲狀菌繁殖;超載,污泥齡過長,導致絲狀菌增殖。
措施:提高曝氣量;及時排泥;增加回流污泥量。
2.崩解性能:處理水渾濁、污泥絮體粉化、處理效果變差是污泥崩解的現象。
原因:操作不當,如過度曝氣破壞活性污泥中的生物(營養)平衡,使微生物生物量減少,失去活性,吸附能力降低,絮體體積和密度降低;在有毒物質存在的情況下,微生物會受到抑制或傷害,凈化功能降低或完全停止,使污泥失活。
措施:一般可以通過顯微鏡觀察來識別原因。當確定為運行問題時,應對污水量、回流污泥量、空氣量、污泥排放狀態、SV、MLSS、DO、NS等指標進行檢查和調整。當確定污水中混入有毒物質時,應認為這是混入新的工業廢水的結果,需查明來源,按國家排放標準處理。
3.污泥漂浮現象:污泥在二沉池中以塊狀漂浮。
原因:曝氣池污泥齡過長;硝化過程高,反硝化發生在池底,污泥相對密度降低,整個污泥上浮。
措施:增加污泥回流或及時排放污泥;降低混合液的污泥濃度,縮短污泥齡,降低溶解氧,使其不能進行硝化。
4.出水泥漿漂移現象:二沉池漂走泥漿,水質變渾濁,出水SS值明顯偏高。
原因:活性污泥SVI值過大,沉降性能不好;沉淀池配水量大,超過設計負荷,水力停留時間縮短;生物池出水溶解氧偏高。
措施:及時排泥,增加污泥回流;控制進水泵房進水,調節沉淀池配水;降低生物池好氧段的曝氣量。
四、AAO流程的運營管理。
在運行管理中,經常要進行運行調度,對一定水質、水量的污水,確定各項工藝控制參數,其中比較重要的有鼓風機開啟數及空氣量的控制,回流比、污泥濃度和排污量的控制。
1、確定水量和水質即準確測定污水流量,入流污水的BOD5及有機污染物的大體組成。
2、確定BOD負荷F/M應結合本廠的運行實踐,借助一些實驗手段,選擇最佳的F/M值。一般來說,污水溫度較高時,F/M可高一些。反之,溫度較低時,F/M應低一些。對出水水質要求較高時,F/M應低一些,反之,可高一些。堡鎮污水處理系統一期工程設計F/M不大于0.10kgBOD5/kgMLSS.d。為有利于磷在厭氧段的釋放,控制厭氧段F/M>0.1KgBOD5/(KgMLSS.d),而在好氧段為提高出水水質,盡可能多的降解水中的BOD5,控制好氧段F/M<0.18KgBOD5/(KgMLSS.d)。
3、確定混合液污泥濃度MLSSMLSS值取決于曝氣系統的供氧能力,以及二沉淀池的泥水分離能力。從降解污染物質的角度來看,MLSS應盡量高一些,但當MLSS太高時,要求混合液的DO值也就越高。在同樣的供氧能力時,維持較高的DO值需要較多的空氣量。另外,當MLSS太高時,要求二沉淀池有較強的泥水分離能力。因此,應根據處理廠的實際情況,確定一個最大的MLSS值,一般在(3000-4000)mg/L之間。堡鎮污水處理系統一期工程設計污泥濃度為3300mg/L。
4、控制溶解氧厭氧段DO≤0.2;缺氧段DO≤0.5 mg/l;好氧段DO=2.0 mg/l,每天根據在線儀表,便攜式DO測定儀或實驗室取樣獲取生物池各處理段的DO數據,結合進水水質、污泥濃度、污泥齡、微生物鏡檢和天氣等因素綜合分析后調節鼓風機供氣量。
5、核算曝氣時間Ta 曝氣時間,即污水在曝氣池內的名義停留時間,不能太短,否則,難以保證處理效果。對于一定水質水量的污水,當控制F/M在某一定值時,采用較高的MLVSS運行,往往會出現Ta太短的現象。如Ta太短,即污水沒有充足的曝氣時間,污水中的污染物質沒有充足的時間被活性污泥吸附降解,即使F/M很低,MLVSS很高,也不會得到很好的處理效果。因此,運算中應核算Ta值,使其大于允許的最小值。當Ta太小時,可以降低MLVSS值,增加投運池數。
6、確定鼓風機投運臺數風機輸出風量作為主控信號,DO及NH3-N濃度為輔助信號,控制鼓風機開啟臺數與變頻,具體風量可根據天氣、水量、池中溶解氧來確定,一般情況下可視微生物鏡檢和MLSS及30min沉降比來確定。
7、確定二沉池的水力表面負荷qhqh越小,泥水分離效果越好,一般控制qh不大于1.5m3/(m2h),堡鎮污水處理系統一期第一階段工程亦控制在1.0 m3/(m2h)以下。
8、確定回流比R回流比R是運行過程中的 一個調節參數,R應在運行過程中根據需要加以調節,但R的最大值受二沉池泥水分離能力的限制,另外,R太大,會增大二沉池的底流流速,干擾沉降。在運行調度中,應確定一個最大回流比R,以此作為調度的基礎。堡鎮廠設計污泥回流比為100%, 混合液回流比為100%~200%。
9、核算二沉池的固體表面負荷qs在運行中,當固體表面負荷超過最大允許值時,將會使二沉池泥水分離困難,也難以得到較好的濃縮效果。
10、計算污泥指數SVISVI值能較好地反映出活性污泥的松散程度和凝聚沉降性能,SVI值過小,活性污泥泥粒細小,無機物含量高,缺乏活性;SVI值過大,污泥沉降性能不好,容易發生污泥膨脹。SVI值一般控制在70~150為宜。
11、積累運行數據某鎮污水處理系統一期工程的上述工藝參數,有大部分已經在設計文件中列出了(流量、污泥濃度、污泥回流比等)。從實際運行情況看,幾乎所有建成后污水廠的進水都和設計的進水情況有所出入,個別的水質數據相差極大。因此,堡鎮污水處理系統一期工程的上述工藝參數應該在工藝試運行包括正常運行中去逐步的積累和完善。
污水處理設備